Last Modified: 08-22-2025 6.11:8.1.0 Doc ID: RM0000003TPDEVX
Model Year Start: 2026 Model: GR Corolla Prod Date Range: [08/2025 -           ]
Title: METER / GAUGE / DISPLAY: METER / GAUGE SYSTEM (for 12.3 Inch Display): Steering Pad Switch Circuit; 2026 MY Corolla Corolla Hatchback Corolla HV GR Corolla [08/2025 -        ]

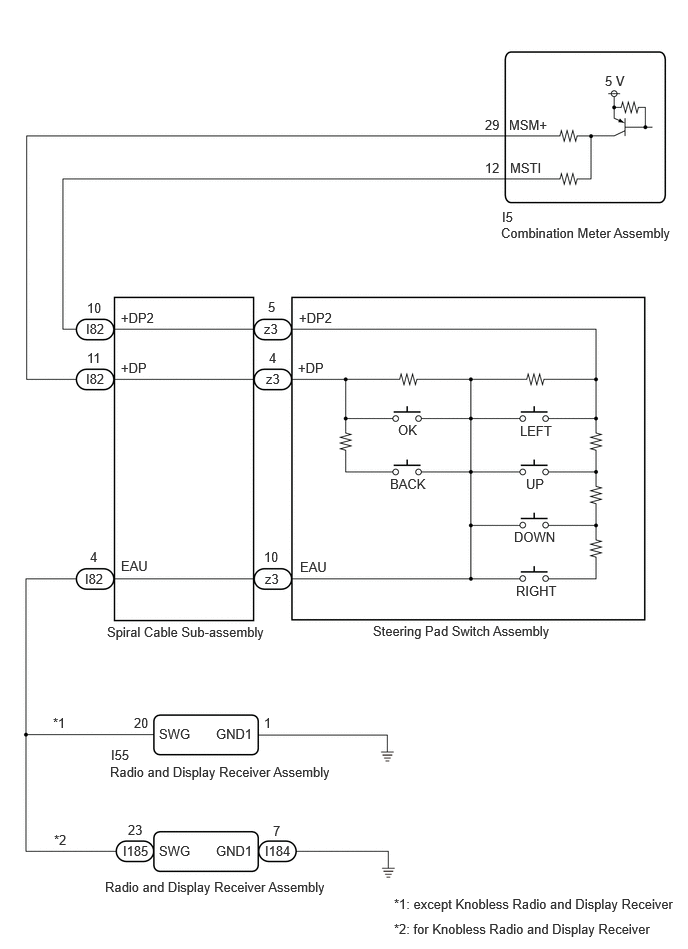
Steering Pad Switch Circuit

DESCRIPTION

The combination meter assembly and steering pad switch assembly are connected via direct line. The multi-information display in the combination meter assembly is operated using the switches of the steering pad switch assembly.

WIRING DIAGRAM

CAUTION / NOTICE / HINT

NOTICE:

  • When replacing the combination meter assembly, always replace it with a new one. If a combination meter assembly which was installed to another vehicle is used, the information stored in it will not match the information from the vehicle and a DTC may be stored.
  • When replacing the combination meter assembly, update the ECU security key.

    Click here 2023 - 2026 MY Corolla Corolla Hatchback Corolla HV GR Corolla [09/2022 -        ]; SETUP: WHEN REPLACING OR REMOVING/INSTALLING PARTS: UPDATE ECU SECURITY KEY

PROCEDURE

1.

INSPECT STEERING PAD SWITCH ASSEMBLY

except G16E-GTS: Click here 2023 - 2026 MY Corolla Corolla Hatchback Corolla HV [09/2022 -        ]; STEERING COLUMN: STEERING PAD SWITCH (except G16E-GTS): INSPECTION

for G16E-GTS: Click here 2023 - 2026 MY GR Corolla [09/2022 -        ]; STEERING COLUMN: STEERING PAD SWITCH (for G16E-GTS): INSPECTION

NG

REPLACE STEERING PAD SWITCH ASSEMBLY

except G16E-GTS: Click here 2023 - 2026 MY Corolla Corolla Hatchback Corolla HV [09/2022 -        ]; STEERING COLUMN: STEERING PAD SWITCH (except G16E-GTS): INSPECTION

for G16E-GTS: Click here 2023 - 2026 MY GR Corolla [09/2022 -        ]; STEERING COLUMN: STEERING PAD SWITCH (for G16E-GTS): REMOVAL

OK

2.

INSPECT SPIRAL CABLE SUB-ASSEMBLY

Click here 2026 MY Corolla Corolla Hatchback Corolla HV GR Corolla [08/2025 -        ]; SUPPLEMENTAL RESTRAINT SYSTEMS: SPIRAL CABLE: INSPECTION

NG

REPLACE SPIRAL CABLE SUB-ASSEMBLY

OK

3.

CHECK HARNESS AND CONNECTOR (SPIRAL CABLE SUB-ASSEMBLY - COMBINATION METER ASSEMBLY)

(a) Disconnect the I5 combination meter assembly connector.

(b) Measure the resistance according to the value(s) in the table below.

Standard Resistance:

Tester Connection

Condition

Specified Condition

I82-11 (+DP) - I5-29 (MSM+)

Always

Below 1 Ω

I82-10 (+DP2) - I5-12 (MSTI)

Always

Below 1 Ω

I82-11 (+DP) or I5-29 (MSM+) - Body ground

Always

10 kΩ or higher

I82-10 (+DP2) or I5-12 (MSTI) - Body ground

Always

10 kΩ or higher

NG

REPAIR OR REPLACE HARNESS OR CONNECTOR

OK

4.

CHECK COMBINATION METER ASSEMBLY (OUTPUT VOLTAGE)

*a

Front view of wire harness connector

(to Spiral Cable Sub-assembly)

(a) Connect the I5 combination meter assembly connector.

(b) Measure the voltage according to the value(s) in the table below.

Standard Voltage:

Tester Connection

Condition

Specified Condition

I82-11 (+DP) - Body ground

Ignition switch ON

4.8 to 5.2 V

I82-10 (+DP2) - Body ground

Ignition switch ON

4.8 to 5.2 V

NG

REPLACE COMBINATION METER ASSEMBLY

OK

5.

CONFIRM MODEL

(a) Choose the model to be inspected.

Result

Proceed to

except Knobless Radio and Display Receiver

A

for Knobless Radio and Display Receiver

B

B

GO TO STEP 7

A

6.

CHECK HARNESS AND CONNECTOR (RADIO AND DISPLAY RECEIVER ASSEMBLY - SPIRAL CABLE SUB-ASSEMBLY AND BODY GROUND)

(a) Disconnect the I55 radio and display receiver assembly connector.

(b) Measure the resistance according to the value(s) in the table below.

Standard Resistance:

Tester Connection

Condition

Specified Condition

I55-20 (SWG) - I82-4 (EAU)

Always

Below 1 Ω

I55-1 (GND1) - Body ground

Always

Below 1 Ω

OK

REPLACE RADIO AND DISPLAY RECEIVER ASSEMBLY

NG

REPAIR OR REPLACE HARNESS OR CONNECTOR

7.

CHECK HARNESS AND CONNECTOR (RADIO AND DISPLAY RECEIVER ASSEMBLY - SPIRAL CABLE SUB-ASSEMBLY AND BODY GROUND)

(a) Disconnect the I184 and I185 radio and display receiver assembly connectors.

(b) Measure the resistance according to the value(s) in the table below.

Standard Resistance:

Tester Connection

Condition

Specified Condition

I185-23 (SWG) - I82-4 (EAU)

Always

Below 1 Ω

I184-7 (GND1) - Body ground

Always

Below 1 Ω

OK

REPLACE RADIO AND DISPLAY RECEIVER ASSEMBLY

NG

REPAIR OR REPLACE HARNESS OR CONNECTOR